Hye my fans readers...
as i mentioned earlier in my previous post that i will show my photo and video of our project.. Before that, i would thanks to all group members, lecturer, and all that included in successing this project. Hopefully this subject will gain more knowledge to all group members in order to improve hand-ons skill and also practical skill. And now i would like to present our incredible Digital Alarm Clock :
Tuesday, 13 December 2011
Introduce our project....
Posted by digitbeb at 08:54 0 comments
Thursday, 8 December 2011
For a long time we have effort for this project...here now, i would like introduce u our pre project...all group members are decide to post a video and a photo for the next post...so here im just telling that to completedour project it takes around a month because of so many problems that we had to face that makes our project cannot completed in a certain time that we had to finish it....the problems are :
Machine pcb cannot be used
We are out of component
Lack of time
Posted by digitbeb at 22:42 0 comments
Thursday, 3 November 2011
Final Confirmation To Our Project
Posted by digitbeb at 06:19 0 comments
Wednesday, 19 October 2011
Pre-Confirmation to our Project ( Digital Alarm Clock)
Pre Confirmation to our project
Hye Guys, great to have all of you right now because we already have the final pre confirmation of our project to share after having a meetings on this project.…We together have decided to choose this idea as our main electronic digital project.Here are the pre-confirmation of our final project for this subject. Check it out guys! J
2) Relay
The capacitor also functions as a filter, passing alternating current (AC), and blocking direct current (DC).
This symbol
The capacitor is constructed with two electrode plates facing eachother, but separated by an insulator.
When DC voltage is applied to the capacitor, an electric charge is stored on each electrode. While the capacitor is charging up, current flows. The current will stop flowing when the capacitor has fully charged.
Posted by digitbeb at 01:36 0 comments
Friday, 7 October 2011
Pre-Confirmation to our Project (Color Sensor)
Posted by digitbeb at 08:39 7 comments
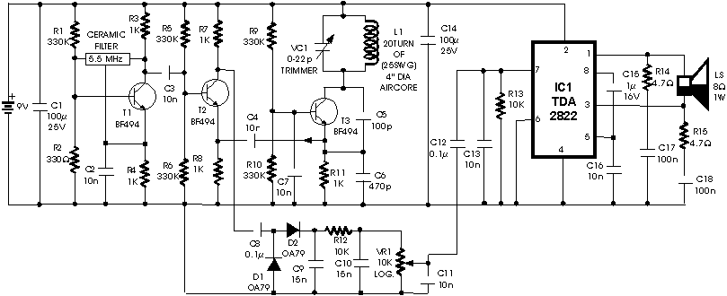
Pre-Confirmation to our Project (Metal Detector)
Metal Detector |
· The circuit described here is that of a metal detector. · The circuit utilises two RF oscillators.The frequencies of both oscillators are fixed at 5.5 MHz. · For proper operation of the circuit it is critical that frequencies of both the oscillators are the same so as to obtain zero beat in the absence of any metal in the near vicinity of the circuit. ·The alignment of oscillator 2 (to match oscillator 1 frequency) can be done with the help of trimmer capacitor VC1. ·When the two frequencies are equal, the beat frequency is zero, i.e. beat frequency=Fx-Fy=0, and thus there is no sound from the loudspeaker. · When search coil L1 passes over metal, the metal changes its inductance, thereby changing the second oscillator’s frequency. · So now Fx-Fy is not zero and the loudspeaker sounds. · Thus one is able to detect presence of metal |
Posted by digitbeb at 08:24 8 comments
Pre-Confirmation to our Project (Automatic Room Lights)
Posted by digitbeb at 08:07 10 comments








